Skip to main content
/

Site Navigation

Your Account

Choose Language

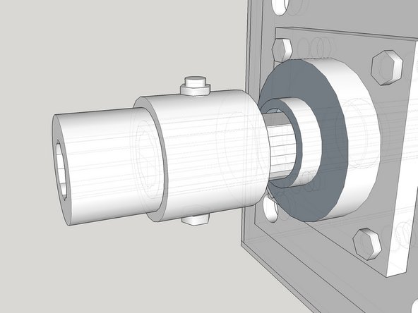
  1. Attach the coupler on the motor to the drive shaft with the 1/2" x 4"bolt. Fit the motor and coupler to the main rotor shaft, P21
    • Attach the coupler on the motor to the drive shaft with the 1/2" x 4"bolt.

    • Fit the motor and coupler to the main rotor shaft, P21

  2. Pass the 12" long, 1" threaded rods through p24 then through the tubes ], through p23 and thread them through the nuts welded to the far side of P4. Attach the 4 further nuts to clamp the motor to the tubes, and the tubes against p23, in a sandwich Tighten the 2 screws in the collars of both bearings to the shaft (should be separated by 120 degrees).
    • Pass the 12" long, 1" threaded rods through p24 then through the tubes ], through p23 and thread them through the nuts welded to the far side of P4.

    • Attach the 4 further nuts to clamp the motor to the tubes, and the tubes against p23, in a sandwich

    • Tighten the 2 screws in the collars of both bearings to the shaft (should be separated by 120 degrees).

    • Quality Control Checklist

    • Ensure the system rotates freely 360 degrees. If the coupler, motor and shaft are not on the same axis, it may lock up.

    • Check that when torque is applied to the motor, in either direction, there is no excessive twisting.

Finish Line

One other person completed this guide.

Andrew Graham

Member since: 02/15/2014

197 Reputation

5 Guides authored

0 Comments

Add Comment

View Statistics:

Past 24 Hours: 1

Past 7 Days: 2

Past 30 Days: 2

All Time: 81